Re: [新聞] 核二1號6月提前退 夜間缺電警報
※ 引述《sevenfeet (引戰不成)》之銘言:
: --
: ※ 發信站: 批踢踢實業坊(ptt.cc), 來自: 118.166.106.77 (臺灣)
: ※ 文章網址: https://www.ptt.cc/bbs/Gossiping/M.1621778216.A.42E.html
: 推 hamasakiayu: 中央農委員會可發水保執照,甚至在 223.140.80.195 05/23 22:45
: → hamasakiayu: 台電告新北市府的舉證中,只是後來 223.140.80.195 05/23 22:45
: → hamasakiayu: 中央不願負政治責任,給新北市府放 223.140.80.195 05/23 22:46
: → hamasakiayu: 推,否則現在是新北市府告農委會, 223.140.80.195 05/23 22:46
: → hamasakiayu: 而不是台電告新北市府 223.140.80.195 05/23 22:46
: 要不要乾脆重發一篇好好解釋?
好的
一般來講水保計畫是由當地政府處理
但由於核一廠乾處被新北市政府卡過一次
台電也不是笨蛋
因為核電設施也算是重大公共建設
所以在到核二乾處時
就由中央農委會來審查
且事實上新北市政府也是承認權力區分上
應該由中央來審查核二乾處水保執照
核二乾貯場水保計畫通過 新北市府:嚴格把關
https://www.chinatimes.com/realtimenews/20160104003083-260407?chdtv
去年10月底傳核二廠乾式貯存場水保計畫通過審查,新北市府當時堅稱雖審查權在中央,
後又被議員拿出公文指是新北市將審查權拱手讓人。民進黨市議員沈發惠及張宏陸今日又
拿出農委會公文表示,該計畫已於去年12月14日核定,且拿出經濟部公文,質疑是市府前
年4月發文,是配合中央演戲,將核定計畫拱手讓人,置大台北地區民眾生命安全於不顧
。
市府回應,因《水土保持計畫核定監督辦法》2014年底修訂,依辦法內的審查核定分工,
核二乾貯場的水保計畫核定權責在中央,但仍有許多安全疑慮要釐清,已要求農委會勿核
發水土保持施工許可證及撤銷水保計畫核定案,強調「沒有核安、沒有核電」立場,希望
本案留待選後新民意再決定。
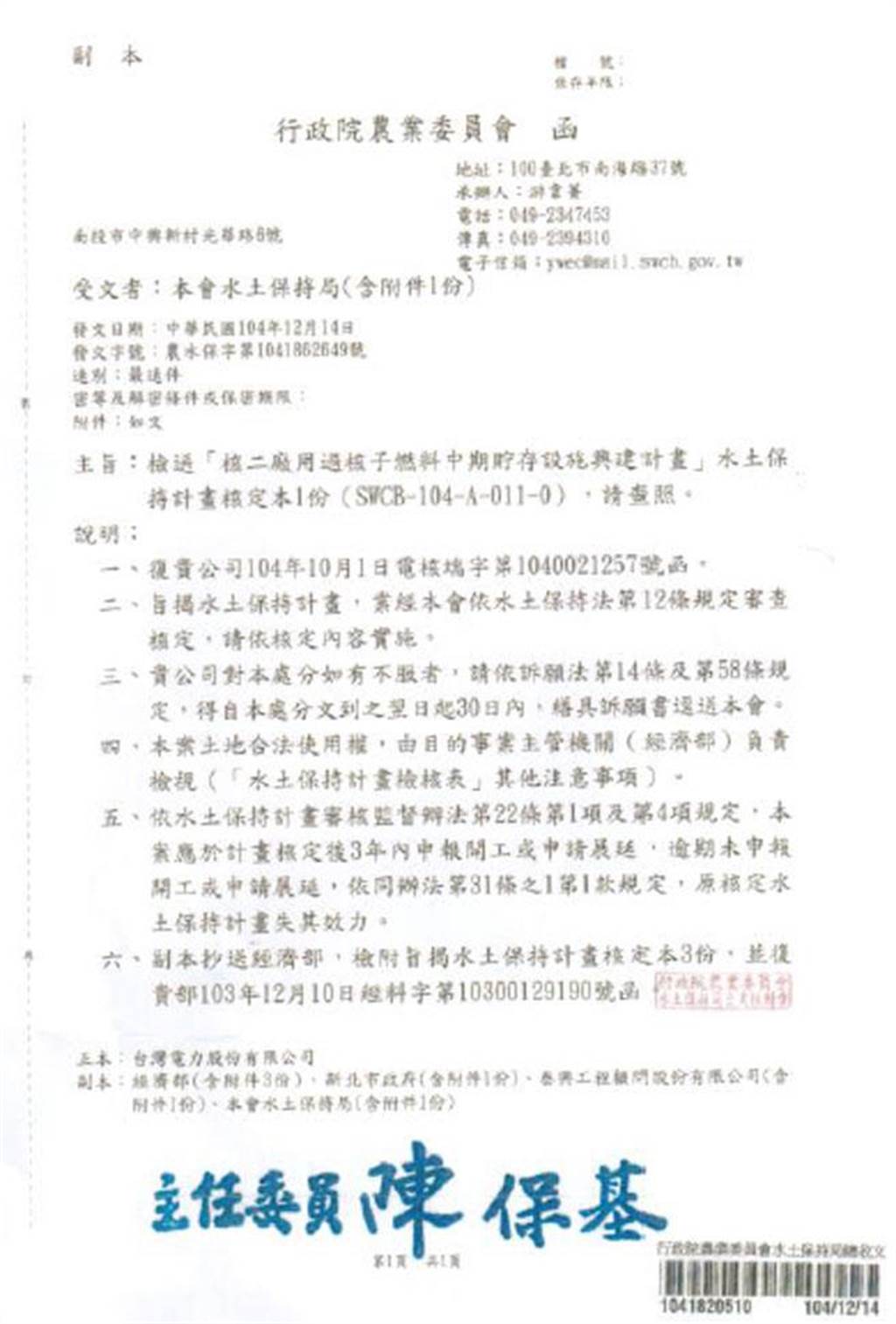
檢送核二廠用過核子燃料中期儲存設施興建計畫
水土保持計畫核定本一份
https://images.chinatimes.com/newsphoto/2016-01-04/1024/20160104003170.jpg

原本都過了
只是我們民進黨市議員跳出來
要求新北市政府硬起來處理
現在新北市政府從善如流卡住核二乾處
台電就告新北市政府
核二廠除役卡關 台電告新北市環保局勝訴
https://www.chinatimes.com/realtimenews/20210426003142-260402?chdtv
北高行指出,台電申請文件中,同時檢附經濟部同意開發的函文、原能會同意的安全分析
報告與建照、環保署同意備查的函文及農委會核發的水保許可資料,環保局並未說明這些
資料為何無效,難認台電欠缺「目的事業主管機關核發之證明文件影本」。
所以就法律層面來講
應該是台電拿到中央給的水保執照後直接蓋
然後由新北市政府去控告台電與農委會
打行政訴訟
而不是新北市政府說不行
然後台電把所有事情停下來
去告新北市政府
現在這張也過期了(須核定三年內申報開工或申請展延)
講白了
就是假議題
如果今天中央想過
願意負擔政治責任
台電老早就動工蓋好了
我也不信新北市府敢動用警察驅趕台電工程人員
最多就是開罰鍰
接著扯皮打行政訴訟罷了
偏偏你也講了
核二中處連動工都沒有動工
要怪新北市政府卡
我完全認同
但這中間沒有中央的腳色?
甩鍋一流
是民進黨政府基本操作
我是一點也不意外
--
※ 發信站: 批踢踢實業坊(ptt.cc), 來自: 114.24.98.65 (臺灣)
※ 文章網址: https://www.ptt.cc/bbs/Gossiping/M.1621828909.A.2BA.html
推
05/24 12:04,
4年前
, 1F
05/24 12:04, 1F
推
05/24 12:04,
4年前
, 2F
05/24 12:04, 2F
推
05/24 12:05,
4年前
, 3F
05/24 12:05, 3F
→
05/24 12:05,
4年前
, 4F
05/24 12:05, 4F
→
05/24 12:05,
4年前
, 5F
05/24 12:05, 5F
→
05/24 12:05,
4年前
, 6F
05/24 12:05, 6F
→
05/24 12:06,
4年前
, 7F
05/24 12:06, 7F
推
05/24 12:06,
4年前
, 8F
05/24 12:06, 8F
→
05/24 12:06,
4年前
, 9F
05/24 12:06, 9F
民進黨執政後
就放著沒蓋
你要哪來的竣工圖與完工執照?
使用執照,對不起,我沒看台電去告新北市府
你有內幕,歡迎爆料~~
※ 編輯: hamasakiayu (114.24.98.65 臺灣), 05/24/2021 12:08:05
→
05/24 12:07,
4年前
, 10F
05/24 12:07, 10F
這就誤會而已,那有甚麼打不打臉的?
要不是他提醒
我也不知道去查核二乾處根本還是荒煙蔓草
他也就是對風機比較信任
也遭遇不少挺核人的謾罵
其實我也能體會他的心情
311發生時,版上挺核不也這樣過來的嗎?
至少他肯看文章,肯給數據
至少對風力發電了解上
我也承惠他不少論述
相對很多反核來講
這位根本就是神人一樣的存在
君不見政黑板有人剛發文向我嗆聲:阿你是限電沒
過四十分鐘就收到台電限電簡訊
被政府下死手打臉
一比較,根本雲泥之別
且如果真如他說的竹南平均夏季能有30多%的容量
那未來離岸風在台灣未必沒有一戰之力
也能補充台灣的電力缺乏
委實是一件好事
畢竟
現在台灣慘的是
缺電
甚麼電都好,請都來一點
我就只怕預估值跟實際發電值相差太大
屆時台灣又沒有其他充足備援
即便換政府
也來不及蓋電廠
限電就是常態了
所以才支持核能,以核養綠
慢慢擴充綠能
不必如民進黨現行政策般急躁
推
05/24 12:08,
4年前
, 11F
05/24 12:08, 11F
→
05/24 12:08,
4年前
, 12F
05/24 12:08, 12F
推
05/24 12:11,
4年前
, 13F
05/24 12:11, 13F
→
05/24 12:11,
4年前
, 14F
05/24 12:11, 14F
→
05/24 12:14,
4年前
, 15F
05/24 12:14, 15F
※ 編輯: hamasakiayu (114.24.98.65 臺灣), 05/24/2021 12:15:05
→
05/24 12:16,
4年前
, 16F
05/24 12:16, 16F
停電導致掛掉的
那一輩子就直接沒了
不過你有進步,口號比以前響亮了
※ 編輯: hamasakiayu (114.24.98.65 臺灣), 05/24/2021 12:25:49
推
05/24 12:25,
4年前
, 17F
05/24 12:25, 17F
侯是不發啊
侯也在卡
這都沒錯
也沒冤枉侯
只是中央完全可以自己處理
這時候甩鍋倒是神速
※ 編輯: hamasakiayu (114.24.98.65 臺灣), 05/24/2021 12:26:28
推
05/24 12:26,
4年前
, 18F
05/24 12:26, 18F

推
05/24 12:29,
4年前
, 19F
05/24 12:29, 19F
推
05/25 23:28,
4年前
, 20F
05/25 23:28, 20F
討論串 (同標題文章)