[新聞] 科技重鎮補破網 移工大管制
https://udn.com/news/story/7240/5513932
科技重鎮補破網 移工大管制
2021-06-07 00:45 經濟日報 / 記者陳昱翔、黃晶琳/台北報導
https://uc.udn.com.tw/photo/2021/06/06/realtime/12441118.jpg

科技重鎮新竹市、苗栗縣、台南市防疫全部升級,廣設快篩站之餘,針對移工成為此次防
疫破口,新竹市、台南市昨日同步啟動移工宿舍稽查作業。圖為身陷移工染疫風暴的苗栗
超豐電子為員工快篩狀況。記者邱德祥/攝影
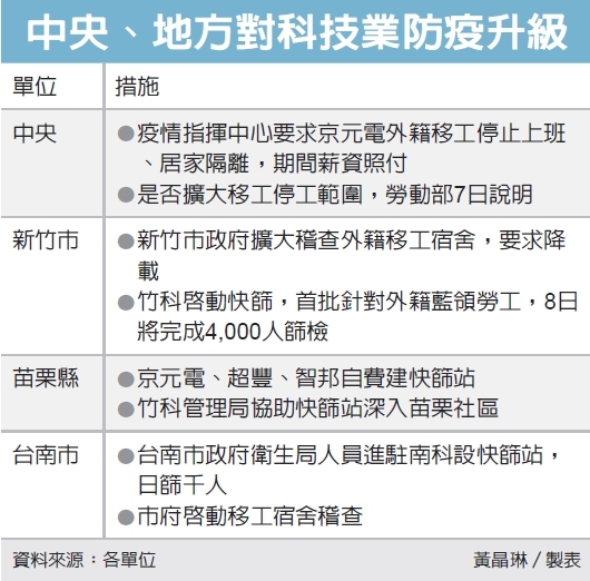
台灣防疫大作戰,科技重鎮新竹市、苗栗縣、台南市防疫全部升級,廣設快篩站之餘,針
對移工成為此次防疫破口,新竹市、台南市昨(6)日同步啟動移工宿舍稽查作業,新竹
市更要求人力派遣業者旗下移工「不調廠、不調區、不調班、不跨縣市」,做好分區分流
,百人以上移工宿舍則要「降載」。
由於移工是科技業生產線主要人力來源之一,包括面板、光電、半導體、網通等,都仰賴
移工,若「不調廠、不調區、不調班、不跨縣市」,勢必影響生產線人力調度彈性,在市
場缺料、缺零件的情況下,不利業者趕工出貨。不過,業界對於此次大動作,普遍給予正
面回應,強調工作環境安全優先,「守住科技業才能保衛台灣GDP」。
https://uc.udn.com.tw/photo/2021/06/07/2/12441122.jpg

新竹市長林智堅強調,已要求業者調派移工務必落實「不調廠、不調區、不調班、不跨縣
市」,做好分區分流,百人以上宿舍進行「降載」,宿舍分流、消毒更是基本,市府昨天
起加強稽查、落實開罰,昨日已完成十家百人以上宿舍、40多家15人以上的移工宿舍稽查
。
台南市也啟動移工宿舍稽查,百人以上有14家,50至100人有58家,將加速全面查察,加
強宣導移工盡量禁止外出,避免群聚、飲食、喝酒、聊天,並要求工作及宿舍均分流。
廣設篩檢站也是另一重點,竹科規劃明(8)日前篩檢4,000人,以外籍藍領勞工為主;南
科也派員進駐快篩,預計每日篩檢至少千人。
苗栗部分,京元電(2449)、超豐、智邦及群創等企業都自費進行快篩,縣政府並將快篩
站深入社區,竹科管理局昨日協助,以竹南科學園區為場地,建置快篩站,讓園區旁居民
可以就近篩檢,昨日快篩採檢585人,全部陰性,單日篩檢能量約200人次。
竹科管理局表示,區內公司已經做好廠、區的分流,目前竹科工作人數約16萬人,藍領外
籍勞工約10,500人,已經針對外籍藍領展開快篩,8日將完成4,000人快篩,並持續進行。
--
佛沒說小乘、大乘。上座部佛教馬哈希尊者帝釋所問經講記77頁拆穿假佛法大乘的騙局。
上座部佛教明昆《南傳菩薩道》是真釋迦牟尼佛的菩薩成佛之道 大乘是假菩薩成佛之道
妙法蓮華經、華嚴經、心經、金剛經、梵網經(菩薩戒)、圓覺經、楞嚴經是大乘假佛經。
阿彌陀佛 藥師佛 大日如來是大乘假佛 觀世音 維摩詰 龍樹 地藏王是大乘假菩薩
https://www.ptt.cc/bbs/soul/M.1584460614.A.E88.html
上座部佛教目犍連子帝須和那先破偽經大乘十方諸佛
--
※ 發信站: 批踢踢實業坊(ptt.cc), 來自: 220.137.6.178 (臺灣)
※ 文章網址: https://www.ptt.cc/bbs/Tech_Job/M.1623041731.A.371.html
→
06/07 13:00,
4年前
, 1F
06/07 13:00, 1F
噓
06/07 13:01,
4年前
, 2F
06/07 13:01, 2F
→
06/07 13:01,
4年前
, 3F
06/07 13:01, 3F
推
06/07 13:18,
4年前
, 4F
06/07 13:18, 4F
推
06/07 13:29,
4年前
, 5F
06/07 13:29, 5F
→
06/07 13:30,
4年前
, 6F
06/07 13:30, 6F